Понедельник, 05.01.2026, 08:05
Главная Регистрация RSS
Приветствую Вас, Гость




  • Страница 1 из 3
  • 1
  • 2
  • 3
  • »
Всё о FT-817, FT-857, FT-897
AdminДата: Вторник, 21.12.2010, 16:53 | Сообщение # 1
Admin
Группа: Администраторы
Сообщений: 2301
Награды: 5
Репутация: 142
Статус: Offline

Расположение контуров на плате FT-857, FT-897

Прикрепления: 6923685.gif (62.6 Kb)
 
AdminДата: Вторник, 21.12.2010, 17:00 | Сообщение # 2
Admin
Группа: Администраторы
Сообщений: 2301
Награды: 5
Репутация: 142
Статус: Offline

FT-857, FT-897 раскрытие диапазонов

FT857D раскрывается на передачу точно так же, как и FT897D.

Откручиваем все шурупы, удерживающие верхнюю крышку (не забудьте по бокам), выдёргиваем внутренний разъём громкоговорителя, снимаем крышку.
Ищем месторасположение перемычек:

Перемычки
1 - запаять,
2 - запаять,
3 - запаять,
4 - не трогаем,
5 - не трогаем,
6 - запаять,
7 - убрать SMD элемент,
8 - не трогаем,
9 - не трогаем.

Обратите внимание, что на седьмой перемычке установлен SMD элемент: его можно выпаять целиком, а можно просто приподнять с одной стороны.
После закрываем крышку, и удерживая кнопки F и V/M включаем трансивер.

Прикрепления: 8813412.jpg (115.5 Kb)


UA4AEU, Илья
 
AdminДата: Вторник, 21.12.2010, 17:14 | Сообщение # 3
Admin
Группа: Администраторы
Сообщений: 2301
Награды: 5
Репутация: 142
Статус: Offline

FT-857 service manual.pdf (12783.6 Kb) Скачать.
на английском языке

У кого есть на русском?


UA4AEU, Илья
 
AdminДата: Вторник, 21.12.2010, 17:16 | Сообщение # 4
Admin
Группа: Администраторы
Сообщений: 2301
Награды: 5
Репутация: 142
Статус: Offline

Yaesu FT-857 - инструкция на русском языке

Скачать.


UA4AEU, Илья
 
AdminДата: Вторник, 21.12.2010, 17:17 | Сообщение # 5
Admin
Группа: Администраторы
Сообщений: 2301
Награды: 5
Репутация: 142
Статус: Offline

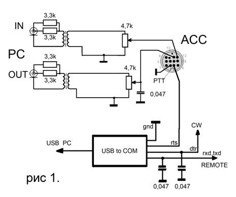
Yaesu FT-817, FT-857, FT-897 - схема самодельного САТ-интерфейса

Прикрепления: 6071058.png (29.6 Kb)
 
AdminДата: Вторник, 21.12.2010, 17:19 | Сообщение # 6
Admin
Группа: Администраторы
Сообщений: 2301
Награды: 5
Репутация: 142
Статус: Offline

Yaesu FT-857D - расположение перемычек

Прикрепления: 6884811.jpg (40.6 Kb)
 
AdminДата: Вторник, 21.12.2010, 21:31 | Сообщение # 7
Admin
Группа: Администраторы
Сообщений: 2301
Награды: 5
Репутация: 142
Статус: Offline

Самодельный CAT интерфейс для трансивера IC-718

Смотреть


UA4AEU, Илья
 
AdminДата: Понедельник, 10.01.2011, 05:45 | Сообщение # 8
Admin
Группа: Администраторы
Сообщений: 2301
Награды: 5
Репутация: 142
Статус: Offline

Самодельный USB CAT интерфейс для трансивера из дата-кабеля сотового телефона.

Смотреть.



UA4AEU, Илья
 
сссрДата: Вторник, 25.01.2011, 20:44 | Сообщение # 9
Генерал-лейтенант
Группа: Проверенные
Сообщений: 564
Награды: 1
Репутация: 24
Статус: Offline

Вот здесь доступен

Русскоязычный мануал для FT- 897

в PDF


Волгоградский авторадиоканал http://cibi-volgograd.ucoz.ru/

Сообщение отредактировал ссср - Вторник, 25.01.2011, 20:47
 
ШтирлицДата: Четверг, 27.01.2011, 04:10 | Сообщение # 10
Сержант
Группа: Пользователи
Сообщений: 39
Награды: 0
Репутация: 2
Статус: Offline

Преобрел FT-897D, и не довольный его звучанием, первым делом cделал доработку по RA3TLB http://www.savage.nnov.ru/projects/m...i_afwidth.html плюс изменил с-1320 с 0.01 на 1мкф и с-1473 с 0.1 на 1мкф в УНЧ.
И не ожиданный сюрьприз! Приемник в режиме АМ просто не узнать.Не могу оторваться крутя ручки вечером на средних волнах,не говоря о КВ.По звуку напоминает старые ламповые радиолы,с тугими басками.По биениям в SSB проходит аж 20-30гц,но всетаки в SSB ощущается наличие Муратовского фильтра,наверно с шириной по центру в 1кгц и с номиналом в 2.2кгц.Звук в SSB поджатый фильтром,не совсем комфортный, хотелось как в ПРО-3.Заказал ИНрадовский 2.9кгц. http://www.inrad.net/home.php?xid=de...9dca72ce609a6f А там посмотрим.Конечно, загнал USB-R и LSB-R ближе к опорнику. Не помогает, высокие частоты всетаки подзавалены фильтром. А в схеме наблюдаю некоторые изменения, при чем созвучные с доработками DG2IAQ. Японцы всетаки шевеляться....


Авторадиоканал Волгоград http://cibi-volgograd.ucoz.ru/
 
сссрДата: Воскресенье, 30.01.2011, 17:08 | Сообщение # 11
Генерал-лейтенант
Группа: Проверенные
Сообщений: 564
Награды: 1
Репутация: 24
Статус: Offline

Yaesu FT-897 таблица джамперов

Расширение диапазона частот трансивера YAESU FT-897

1. Удалить верхнюю и нижнюю крышки корпуса, отвернув 8 винтов.
2. Отсоединить двухконтактный разъем громкоговорителя.
3. Найти 9 перемычек. Они находятся в ряд примерно в 2 см от левого края основной платы ближе к передней панели.

JP До после
1007 X
1008 X X
1009 X
1004
1005
1006 X
1001 X
1002 X
1003
X – перемычка установлена.
Перемычки расположены в указанном порядке.

4. Установить верхнюю панель обратно.
5. Произвести общий сброс трансивера. Нажать одновременно клавиши F и V/M, одновременно включить трансивер.

Параметры после переделки:

Частота, МГц Выходная мощность передатчика, Вт
Чувствительность приемника, мкВ Частота,
.............................................................МГц Выходная мощность передатчика, Вт
.............................................................Чувствительность приемника, мкВ

Диапазон КВ, режим CW ........................Диапазон 118 – 137 МГц, режим FM-N
1,8 100,0 0,112 .....................................................118,0 - 0,446
2,5 99,5 0,126 .......................................................125,0 - 0,562
3,5 96,1 0,126 .......................................................130,0 - 0,562
5,0 95,3 0,141 .......................................................137,0 - 0,562
7,0 95,5 0,141 ........................................Диапазон 137 – 164 МГц, режим FM-N
10,0 94,7 0,158 .....................................................137,0 45,5 0,158
14,0 93,8 0,141..................................................... 140,0 49,4 0,141
21,0 93,5 0,158 .....................................................144,0 46,3 0,141
28,0 94,9 0,178 .....................................................148,0 48,3 0,141
33,0 81,7 0,178 .....................................................155,0 39,3 0,141
Диапазон 33 – 56 МГц, режим CW ..........................160,0 27,3 0,141
33,0 88,0 0,141..................................................... 164,0 23,3 0,141
40,0 86,1 0,141...................................... Диапазон 420 – 470 МГц, режим FM-N
45,0 88,3 0,141 .....................................................420.0 17.0 0.316
50,0 90,8 0,141 .....................................................425.0 16.3 0.199
56,0 80,2 0,141 .....................................................430.0 15.9 0.199
Диапазон FM (вещательный), режим FM-W .............435.0 15.5 0.178
76,0 - 3,98........................................................... 440.0 14.7 0.178
80,0 - 2,82........................................................... 445.0 12.9 0.178
85,0 - 2,51 ...........................................................450.0 12.0 0.178
90,0 - 2,82 ...........................................................455.0 11.9 0.178
95,0 - 2,82 ...........................................................460.0 4.33 0.446
100,0 - 2,82......................................................... 465.0 0.61 0.707
108,0 - 5,62......................................................... 470.0 0.11 1.12

Прикрепления: 0176373.gif (61.3 Kb)


Волгоградский авторадиоканал http://cibi-volgograd.ucoz.ru/

Сообщение отредактировал ссср - Понедельник, 31.01.2011, 01:44
 
RA3SIДата: Пятница, 11.02.2011, 19:48 | Сообщение # 12
Группа: Гости






Всем добрый вечер!

Столкнулся с такой проблемкой в 897
Сделал САТ интерфейс-однако работает

но surprised как тангенту нажимаешь показывает большое КСВ говорить начинаешь все становится в норме
чудно как-то

может кто-то что-то подскажет.
Мой майл [email protected]

Заранее благодарен!
73!
Николай

 
AdminДата: Пятница, 11.02.2011, 20:09 | Сообщение # 13
Admin
Группа: Администраторы
Сообщений: 2301
Награды: 5
Репутация: 142
Статус: Offline

Quote (RA3SI)
как тангенту нажимаешь показывает большое КСВ говорить начинаешь все становится в норме

Проверьте надежность всех ВЧ-разъемов.


UA4AEU, Илья
 
ГостьДата: Суббота, 12.02.2011, 11:43 | Сообщение # 14
Группа: Гости






[quote=Admin]Проверьте надежность всех ВЧ-разъемов. [/quote]

Это все замечено на эквиваленте разъемы проверял в первую очередь.

любой вид излучения включаешь и только тангенту нажимаешь показывае большое ксв при отсутствии сигнала
выдергиваешь САТ все в норме становиться
или телеграфные посылки даешь тоже все приходит к норме -только перестаешь сразу ксв
Даже осцилом глянул на эквиваленте -нет никакого вч

так что это чтото с САТ связано а может с установками .

 
сссрДата: Суббота, 12.02.2011, 12:44 | Сообщение # 15
Генерал-лейтенант
Группа: Проверенные
Сообщений: 564
Награды: 1
Репутация: 24
Статус: Offline

Quote (Гость)
выдергиваешь САТ все в норме становиться

Видимо такой САТ angry
Посмотрите http://ra4a.ru/forum/3-289-1 , после подобных опытов, аппарат пришлось отправить в ремонт...
Со своим - не эксперементирую... lumped


Волгоградский авторадиоканал http://cibi-volgograd.ucoz.ru/

Сообщение отредактировал ссср - Суббота, 12.02.2011, 13:53
 
  • Страница 1 из 3
  • 1
  • 2
  • 3
  • »
Поиск: